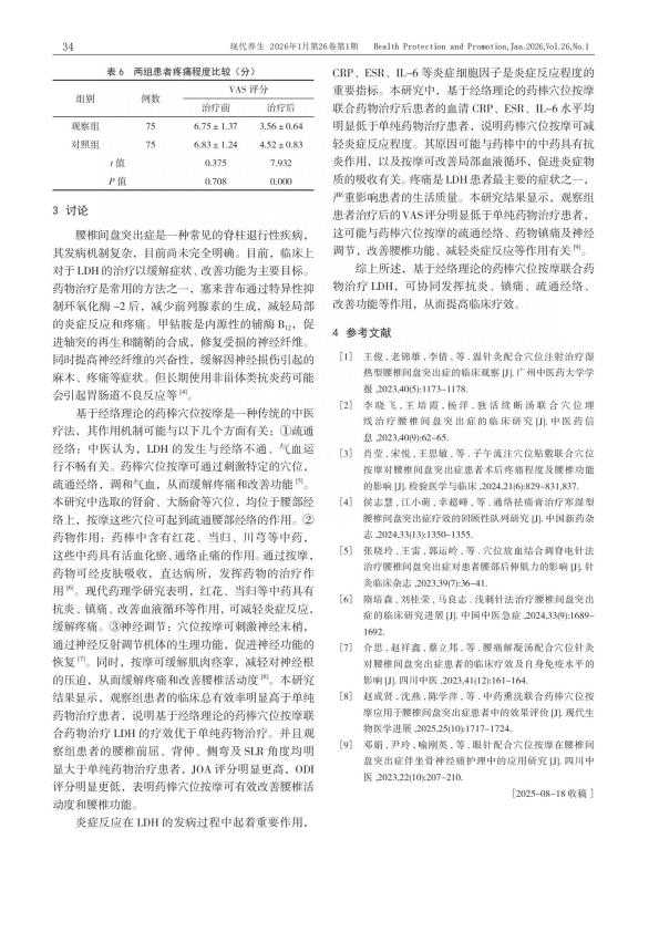
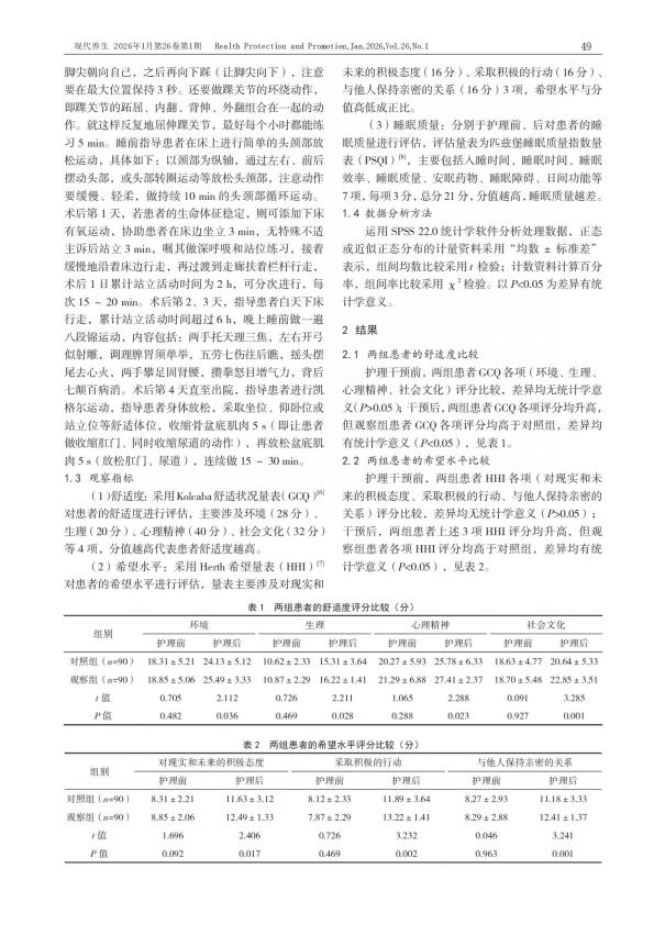
[ SQL ] SHOW COLUMNS FROM `sch_portal_post` [ RunTime:0.025955s ]
[ SQL ] SELECT COUNT(*) AS tp_count FROM `sch_portal_post` WHERE ( post_type=1 and post_status=1 and category_id in (253,1398,254,255) ) LIMIT 1 [ RunTime:0.104587s ]
[ SQL ] SELECT `id`,`book_id`,`post_title`,`more`,`post_chubanshe`,`post_hits`,`post_zeren`,`post_isbn`,`chuban_time` FROM `sch_portal_post` WHERE ( post_type=1 and post_status=1 and category_id in (253,1398,254,255) ) ORDER BY id desc LIMIT 260,10 [ RunTime:0.005105s ]
[ SQL ] UPDATE `sch_theme_file` SET `theme`='sucaihu',`action`='portal/Index/index',`file`='portal/index',`name`='首页',`more`='{\"vars\":{\"top_slide\":{\"title\":\"\\u9876\\u90e8\\u5e7b\\u706f\\u7247\",\"value\":\"\",\"type\":\"text\",\"dataSource\":{\"api\":\"admin\\/Slide\\/index\",\"multi\":false},\"placeholder\":\"\\u8bf7\\u9009\\u62e9\\u9876\\u90e8\\u5e7b\\u706f\\u7247\",\"tip\":\"\\u9876\\u90e8\\u5e7b\\u706f\\u7247\",\"rule\":{\"require\":true}}},\"widgets\":{\"features\":{\"title\":\"\\u5feb\\u901f\\u4e86\\u89e3ThinkCMF\",\"display\":\"1\",\"vars\":{\"sub_title\":{\"title\":\"\\u526f\\u6807\\u9898\",\"value\":\"Quickly understand the ThinkCMF\",\"type\":\"text\",\"placeholder\":\"\\u8bf7\\u8f93\\u5165\\u526f\\u6807\\u9898\",\"tip\":\"\",\"rule\":{\"require\":true}},\"features\":{\"title\":\"\\u7279\\u6027\\u4ecb\\u7ecd\",\"value\":[{\"title\":\"MVC\\u5206\\u5c42\\u6a21\\u5f0f\",\"icon\":\"bars\",\"content\":\"\\u4f7f\\u7528MVC\\u5e94\\u7528\\u7a0b\\u5e8f\\u88ab\\u5206\\u6210\\u4e09\\u4e2a\\u6838\\u5fc3\\u90e8\\u4ef6\\uff1a\\u6a21\\u578b\\uff08M\\uff09\\u3001\\u89c6\\u56fe\\uff08V\\uff09\\u3001\\u63a7\\u5236\\u5668\\uff08C\\uff09\\uff0c\\u4ed6\\u4e0d\\u662f\\u4e00\\u4e2a\\u65b0\\u7684\\u6982\\u5ff5\\uff0c\\u53ea\\u662fThinkCMF\\u5c06\\u5176\\u53d1\\u6325\\u5230\\u4e86\\u6781\\u81f4\\u3002\"},{\"title\":\"\\u7528\\u6237\\u7ba1\\u7406\",\"icon\":\"group\",\"content\":\"ThinkCMF\\u5185\\u7f6e\\u4e86\\u7075\\u6d3b\\u7684\\u7528\\u6237\\u7ba1\\u7406\\u65b9\\u5f0f\\uff0c\\u5e76\\u53ef\\u76f4\\u63a5\\u4e0e\\u7b2c\\u4e09\\u65b9\\u7ad9\\u70b9\\u8fdb\\u884c\\u4e92\\u8054\\u4e92\\u901a\\uff0c\\u5982\\u679c\\u4f60\\u613f\\u610f\\u751a\\u81f3\\u53ef\\u4ee5\\u5bf9\\u5355\\u4e2a\\u7528\\u6237\\u6216\\u7fa4\\u4f53\\u7528\\u6237\\u7684\\u884c\\u4e3a\\u8fdb\\u884c\\u8bb0\\u5f55\\u53ca\\u5206\\u4eab\\uff0c\\u4e3a\\u60a8\\u7684\\u8fd0\\u8425\\u51b3\\u7b56\\u63d0\\u4f9b\\u6709\\u6548\\u53c2\\u8003\\u6570\\u636e\\u3002\"},{\"title\":\"\\u4e91\\u7aef\\u90e8\\u7f72\",\"icon\":\"cloud\",\"content\":\"\\u901a\\u8fc7\\u9a71\\u52a8\\u7684\\u65b9\\u5f0f\\u53ef\\u4ee5\\u8f7b\\u677e\\u652f\\u6301\\u4e91\\u5e73\\u53f0\\u7684\\u90e8\\u7f72\\uff0c\\u8ba9\\u4f60\\u7684\\u7f51\\u7ad9\\u65e0\\u7f1d\\u8fc1\\u79fb\\uff0c\\u5185\\u7f6e\\u5df2\\u7ecf\\u652f\\u6301SAE\\u3001BAE\\uff0c\\u6b63\\u5f0f\\u7248\\u5c06\\u5bf9\\u4e91\\u7aef\\u90e8\\u7f72\\u8fdb\\u884c\\u8fdb\\u4e00\\u6b65\\u4f18\\u5316\\u3002\"},{\"title\":\"\\u5b89\\u5168\\u7b56\\u7565\",\"icon\":\"heart\",\"content\":\"\\u63d0\\u4f9b\\u7684\\u7a33\\u5065\\u7684\\u5b89\\u5168\\u7b56\\u7565\\uff0c\\u5305\\u62ec\\u5907\\u4efd\\u6062\\u590d\\uff0c\\u5bb9\\u9519\\uff0c\\u9632\\u6cbb\\u6076\\u610f\\u653b\\u51fb\\u767b\\u9646\\uff0c\\u7f51\\u9875\\u9632\\u7be1\\u6539\\u7b49\\u591a\\u9879\\u5b89\\u5168\\u7ba1\\u7406\\u529f\\u80fd\\uff0c\\u4fdd\\u8bc1\\u7cfb\\u7edf\\u5b89\\u5168\\uff0c\\u53ef\\u9760\\uff0c\\u7a33\\u5b9a\\u7684\\u8fd0\\u884c\\u3002\"},{\"title\":\"\\u5e94\\u7528\\u6a21\\u5757\\u5316\",\"icon\":\"cubes\",\"content\":\"\\u63d0\\u51fa\\u5168\\u65b0\\u7684\\u5e94\\u7528\\u6a21\\u5f0f\\u8fdb\\u884c\\u6269\\u5c55\\uff0c\\u4e0d\\u7ba1\\u662f\\u4f60\\u5f00\\u53d1\\u4e00\\u4e2a\\u5c0f\\u529f\\u80fd\\u8fd8\\u662f\\u4e00\\u4e2a\\u5168\\u65b0\\u7684\\u7ad9\\u70b9\\uff0c\\u5728ThinkCMF\\u4e2d\\u4f60\\u53ea\\u662f\\u589e\\u52a0\\u4e86\\u4e00\\u4e2aAPP\\uff0c\\u6bcf\\u4e2a\\u72ec\\u7acb\\u8fd0\\u884c\\u4e92\\u4e0d\\u5f71\\u54cd\\uff0c\\u4fbf\\u4e8e\\u7075\\u6d3b\\u6269\\u5c55\\u548c\\u4e8c\\u6b21\\u5f00\\u53d1\\u3002\"},{\"title\":\"\\u514d\\u8d39\\u5f00\\u6e90\",\"icon\":\"certificate\",\"content\":\"\\u4ee3\\u7801\\u9075\\u5faaApache2\\u5f00\\u6e90\\u534f\\u8bae\\uff0c\\u514d\\u8d39\\u4f7f\\u7528\\uff0c\\u5bf9\\u5546\\u4e1a\\u7528\\u6237\\u4e5f\\u65e0\\u4efb\\u4f55\\u9650\\u5236\\u3002\"}],\"type\":\"array\",\"item\":{\"title\":{\"title\":\"\\u6807\\u9898\",\"value\":\"\",\"type\":\"text\",\"rule\":{\"require\":true}},\"icon\":{\"title\":\"\\u56fe\\u6807\",\"value\":\"\",\"type\":\"text\"},\"content\":{\"title\":\"\\u63cf\\u8ff0\",\"value\":\"\",\"type\":\"textarea\"}},\"tip\":\"\"}}},\"last_news\":{\"title\":\"\\u6700\\u65b0\\u8d44\\u8baf\",\"display\":\"1\",\"vars\":{\"last_news_category_id\":{\"title\":\"\\u6587\\u7ae0\\u5206\\u7c7bID\",\"value\":\"\",\"type\":\"text\",\"dataSource\":{\"api\":\"portal\\/Category\\/index\",\"multi\":true},\"placeholder\":\"\\u8bf7\\u9009\\u62e9\\u5206\\u7c7b\",\"tip\":\"\",\"rule\":{\"require\":true}}}}}}',`config_more`='{\"vars\":{\"top_slide\":{\"title\":\"\\u9876\\u90e8\\u5e7b\\u706f\\u7247\",\"value\":\"\",\"type\":\"text\",\"dataSource\":{\"api\":\"admin\\/Slide\\/index\",\"multi\":false},\"placeholder\":\"\\u8bf7\\u9009\\u62e9\\u9876\\u90e8\\u5e7b\\u706f\\u7247\",\"tip\":\"\\u9876\\u90e8\\u5e7b\\u706f\\u7247\",\"rule\":{\"require\":true}}},\"widgets\":{\"features\":{\"title\":\"\\u5feb\\u901f\\u4e86\\u89e3ThinkCMF\",\"display\":\"1\",\"vars\":{\"sub_title\":{\"title\":\"\\u526f\\u6807\\u9898\",\"value\":\"Quickly understand the ThinkCMF\",\"type\":\"text\",\"placeholder\":\"\\u8bf7\\u8f93\\u5165\\u526f\\u6807\\u9898\",\"tip\":\"\",\"rule\":{\"require\":true}},\"features\":{\"title\":\"\\u7279\\u6027\\u4ecb\\u7ecd\",\"value\":[{\"title\":\"MVC\\u5206\\u5c42\\u6a21\\u5f0f\",\"icon\":\"bars\",\"content\":\"\\u4f7f\\u7528MVC\\u5e94\\u7528\\u7a0b\\u5e8f\\u88ab\\u5206\\u6210\\u4e09\\u4e2a\\u6838\\u5fc3\\u90e8\\u4ef6\\uff1a\\u6a21\\u578b\\uff08M\\uff09\\u3001\\u89c6\\u56fe\\uff08V\\uff09\\u3001\\u63a7\\u5236\\u5668\\uff08C\\uff09\\uff0c\\u4ed6\\u4e0d\\u662f\\u4e00\\u4e2a\\u65b0\\u7684\\u6982\\u5ff5\\uff0c\\u53ea\\u662fThinkCMF\\u5c06\\u5176\\u53d1\\u6325\\u5230\\u4e86\\u6781\\u81f4\\u3002\"},{\"title\":\"\\u7528\\u6237\\u7ba1\\u7406\",\"icon\":\"group\",\"content\":\"ThinkCMF\\u5185\\u7f6e\\u4e86\\u7075\\u6d3b\\u7684\\u7528\\u6237\\u7ba1\\u7406\\u65b9\\u5f0f\\uff0c\\u5e76\\u53ef\\u76f4\\u63a5\\u4e0e\\u7b2c\\u4e09\\u65b9\\u7ad9\\u70b9\\u8fdb\\u884c\\u4e92\\u8054\\u4e92\\u901a\\uff0c\\u5982\\u679c\\u4f60\\u613f\\u610f\\u751a\\u81f3\\u53ef\\u4ee5\\u5bf9\\u5355\\u4e2a\\u7528\\u6237\\u6216\\u7fa4\\u4f53\\u7528\\u6237\\u7684\\u884c\\u4e3a\\u8fdb\\u884c\\u8bb0\\u5f55\\u53ca\\u5206\\u4eab\\uff0c\\u4e3a\\u60a8\\u7684\\u8fd0\\u8425\\u51b3\\u7b56\\u63d0\\u4f9b\\u6709\\u6548\\u53c2\\u8003\\u6570\\u636e\\u3002\"},{\"title\":\"\\u4e91\\u7aef\\u90e8\\u7f72\",\"icon\":\"cloud\",\"content\":\"\\u901a\\u8fc7\\u9a71\\u52a8\\u7684\\u65b9\\u5f0f\\u53ef\\u4ee5\\u8f7b\\u677e\\u652f\\u6301\\u4e91\\u5e73\\u53f0\\u7684\\u90e8\\u7f72\\uff0c\\u8ba9\\u4f60\\u7684\\u7f51\\u7ad9\\u65e0\\u7f1d\\u8fc1\\u79fb\\uff0c\\u5185\\u7f6e\\u5df2\\u7ecf\\u652f\\u6301SAE\\u3001BAE\\uff0c\\u6b63\\u5f0f\\u7248\\u5c06\\u5bf9\\u4e91\\u7aef\\u90e8\\u7f72\\u8fdb\\u884c\\u8fdb\\u4e00\\u6b65\\u4f18\\u5316\\u3002\"},{\"title\":\"\\u5b89\\u5168\\u7b56\\u7565\",\"icon\":\"heart\",\"content\":\"\\u63d0\\u4f9b\\u7684\\u7a33\\u5065\\u7684\\u5b89\\u5168\\u7b56\\u7565\\uff0c\\u5305\\u62ec\\u5907\\u4efd\\u6062\\u590d\\uff0c\\u5bb9\\u9519\\uff0c\\u9632\\u6cbb\\u6076\\u610f\\u653b\\u51fb\\u767b\\u9646\\uff0c\\u7f51\\u9875\\u9632\\u7be1\\u6539\\u7b49\\u591a\\u9879\\u5b89\\u5168\\u7ba1\\u7406\\u529f\\u80fd\\uff0c\\u4fdd\\u8bc1\\u7cfb\\u7edf\\u5b89\\u5168\\uff0c\\u53ef\\u9760\\uff0c\\u7a33\\u5b9a\\u7684\\u8fd0\\u884c\\u3002\"},{\"title\":\"\\u5e94\\u7528\\u6a21\\u5757\\u5316\",\"icon\":\"cubes\",\"content\":\"\\u63d0\\u51fa\\u5168\\u65b0\\u7684\\u5e94\\u7528\\u6a21\\u5f0f\\u8fdb\\u884c\\u6269\\u5c55\\uff0c\\u4e0d\\u7ba1\\u662f\\u4f60\\u5f00\\u53d1\\u4e00\\u4e2a\\u5c0f\\u529f\\u80fd\\u8fd8\\u662f\\u4e00\\u4e2a\\u5168\\u65b0\\u7684\\u7ad9\\u70b9\\uff0c\\u5728ThinkCMF\\u4e2d\\u4f60\\u53ea\\u662f\\u589e\\u52a0\\u4e86\\u4e00\\u4e2aAPP\\uff0c\\u6bcf\\u4e2a\\u72ec\\u7acb\\u8fd0\\u884c\\u4e92\\u4e0d\\u5f71\\u54cd\\uff0c\\u4fbf\\u4e8e\\u7075\\u6d3b\\u6269\\u5c55\\u548c\\u4e8c\\u6b21\\u5f00\\u53d1\\u3002\"},{\"title\":\"\\u514d\\u8d39\\u5f00\\u6e90\",\"icon\":\"certificate\",\"content\":\"\\u4ee3\\u7801\\u9075\\u5faaApache2\\u5f00\\u6e90\\u534f\\u8bae\\uff0c\\u514d\\u8d39\\u4f7f\\u7528\\uff0c\\u5bf9\\u5546\\u4e1a\\u7528\\u6237\\u4e5f\\u65e0\\u4efb\\u4f55\\u9650\\u5236\\u3002\"}],\"type\":\"array\",\"item\":{\"title\":{\"title\":\"\\u6807\\u9898\",\"value\":\"\",\"type\":\"text\",\"rule\":{\"require\":true}},\"icon\":{\"title\":\"\\u56fe\\u6807\",\"value\":\"\",\"type\":\"text\"},\"content\":{\"title\":\"\\u63cf\\u8ff0\",\"value\":\"\",\"type\":\"textarea\"}},\"tip\":\"\"}}},\"last_news\":{\"title\":\"\\u6700\\u65b0\\u8d44\\u8baf\",\"display\":\"1\",\"vars\":{\"last_news_category_id\":{\"title\":\"\\u6587\\u7ae0\\u5206\\u7c7bID\",\"value\":\"\",\"type\":\"text\",\"dataSource\":{\"api\":\"portal\\/Category\\/index\",\"multi\":true},\"placeholder\":\"\\u8bf7\\u9009\\u62e9\\u5206\\u7c7b\",\"tip\":\"\",\"rule\":{\"require\":true}}}}}}',`description`='首页模板文件',`is_public`=0,`list_order`=5 WHERE `theme` = 'sucaihu' AND `file` = 'portal/index' [ RunTime:0.004616s ]
[ SQL ] SELECT * FROM `sch_theme_file` WHERE `theme` = 'sucaihu' AND `file` = 'portal/jiansuo' LIMIT 1 [ RunTime:0.000264s ]